关于我们
企业智能融合网络,我们搞!
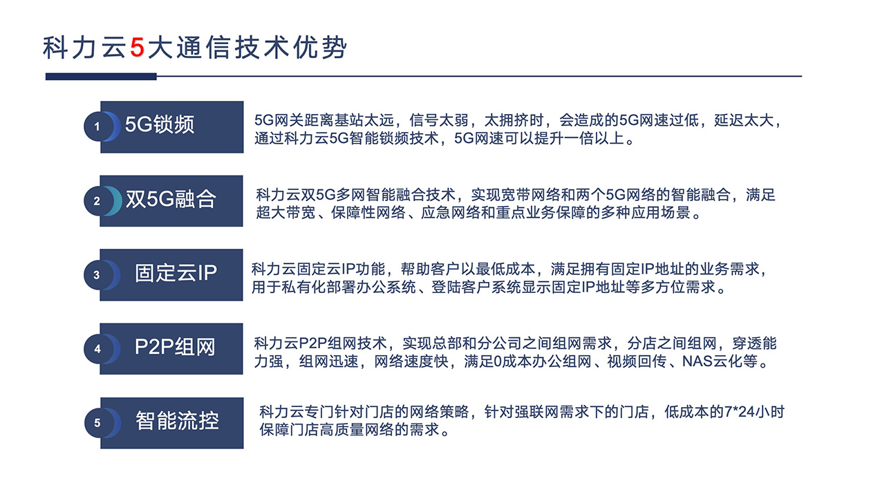
科力云致力于研发高可靠性智能融合网络技术,已经完成研发并投入使用的多种融合网络设备,均包括组网技术、通信技术、 传输技术、内容安全、敏捷组网,5G锁频,固定云IP,P2P高穿透异地组网,P2P网络云分享等,我们为企业和门店客户提供融合多台设备为一体的融合式网络设备。
使命
普及智能融合网络技术,让企业办公网络更快、更稳、更简单、更便宜!
愿景
用户基于价值选择新胜科力,用户能真正认可新我们的产品、服务、技术
价值
技术提升价值,技术提高效率,技术降低成本,技术推动市场,技术优化产能
我们的技术优势

科力云